----年--月-日 星期-

無障礙 長者模式

簡體 繁體|

|

名    稱 :
天津市人民政府關於表彰天津市綠化工作先進集體和先進個人的決定
索   引  號 :
11120000000125014-/2026-00009
發 布 機 構 :
天津市人民政府
發 文 字 號 :
津政發〔2025〕19號
主    題 :
綜合政務\政務公開
成 文 日 期 :
2025年12月30日
發 文 日 期 :
2026年01月09日
有   效  性 :
有效

天津市人民政府關於表彰天津市

綠化工作先進集體和先進個人的決定

津政發〔2025〕19號

各區人民政府,市政府各委、辦、局:

造林綠化是功在當代、利在千秋的事業。近年來,全市上下深度踐行習近平生態文明思想,深入學習貫徹習近平總書記關於國土綠化的重要論述和視察天津重要講話精神,牢固樹立綠水青山就是金山銀山理念,以建設美麗天津為目標,紮實推進國土綠化行動,持續提升城鄉綠化品質,生態文明建設取得顯著成效。在此過程中,全市湧現出一批政治堅定、勇於擔當、貢獻突出的先進集體和個人。他們在植樹造林、生態修複、資源保護、科技興綠、宣傳推廣等崗位上恪盡職守、銳意進取、奮力拚搏,為全市國土綠化事業高質量發展和生態文明建設作出了積極貢獻。

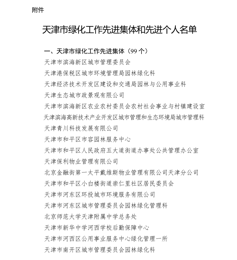
為表彰先進、樹立榜樣,進一步激發廣大幹部職工投身國土綠化事業的積極性、主動性和創造性,市人民政府決定,授予天津市濱海新區城市管理委員會等99個單位“天津市綠化工作先進集體”稱號,授予王力等147名同誌“天津市綠化工作先進個人”稱號。

希望受到表彰的集體和個人珍惜榮譽、發揚成績、再接再厲,在今後的工作中繼續發揮示範帶動作用。各區、各部門、各單位和廣大幹部職工要以受表彰的先進集體和先進個人為榜樣,深入學習貫徹習近平生態文明思想,錨定全麵推進美麗天津建設目標任務,勇於擔當、實幹奮進、善作善成,持續深化國土綠化行動,鞏固提升綠化成果,大力弘揚愛綠、植綠、護綠的文明風尚,為奮力譜寫人與自然和諧共生的中國式現代化天津篇章作出新的更大貢獻。

附件:天津市綠化工作先進集體和先進個人名單

天津市人民政府

2025年12月30日


| 政策解讀
| 相關政策
| 相關報道
IE版本小於10,為了不影響您的瀏覽效果,請升級IE版本! x